【机情无限 精彩毕设】机械2026届毕业设计(论文)中期检查优秀案例分享第十期——基于信号处理的汽车变速箱轴承故障诊断

学生姓名:郑紫怡
班 级:车辆2022-02班
指导教师:黄海波
毕设题目:基于信号处理的汽车变速箱轴承故障诊断
一、概况
1.选题意义
在汽车行业飞速发展的今天,汽车的安全性与可靠性越来越被人们重视,故障诊断对汽车安全性能的保证起着重要作用。变速箱是汽车传动系统的核心部件,其中作为重要的旋转元件,轴承的性能直接关系到系统运行,其工作状态更直接影响车辆动力性与可靠性。但由于其长期处于恶劣复杂的工作环境和变工况条件下,变速箱轴承易出现磨损,疲劳剥落,润滑失效等故障。当故障出现,可能出现振动增强,噪声大,温度升高等现象,严重时可能使齿轮等关联部件也有一定程度损坏,同时,这些故障轻则影响汽车正常行驶,重则引发机械事故,威胁到乘客的人身安全。因此,对汽车变速箱轴承的故障进行及时的监测与诊断,在实现车辆安全运行以及保证生命财产安全两方面都十分重要。
现今轴承故障诊断方法主要分为传统信号处理方法和现代智能诊断方法。传统方法虽对复杂故障的适应性有限,但优势在于它的物理可解释性,结果与物理事实明确对应,让使用者能够对其有理解和信任。同时,流程稳定,不用依赖大量模型训练,计算速度快、资源需求低,且都是经过长期工程实践验证的成熟解决方案。其中包络谱分析能够使轴承故障特征频率在频谱中更加突出,物理对应关系明确。
基于此,本课题主要采用基于物理机理的经典频域诊断方法,包络谱分析。该方法在工程中久经考验,兼具明确的物理可解释性和可靠的诊断性能。以信号处理提取特征的方法为核心,利用少量机器学习作为分类辅助,再使用西储大学数据集进行验证,最后进行相关对比实验。
2.任务分解
(1)查阅相关文献以及书目,了解变速箱轴承的基础知识,工作原理,掌握常见故障识别理论,了解故障对于振动信号的影响。
(2)了解相关分析技术原理及其在轴承故障诊断方面研究现状和使用方法。
(3)准备变速箱轴承振动信号并对其进行相关预处理。
(4)学习轴承故障频率计算方法,编写程序对数据集中不同故障的故障频率进行计算。
(5)编写程序实现信号的降噪,对信号做包络谱分析,并对特征进行提取,结合随机森林诊断故障,再利用数据集对程序验证,最后添加相关对比实验。
(6)撰写毕业设计说明书并准备答辩。
二、已完成工作
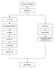
1.文献调研与理论学习。查阅了轴承故障诊断、经验模态分解、包络谱分析、特征提取以及机器学习等相关领域的文献资料,明确了技术路线和研究方向。系统学习了滚动轴承故障机理,理解了内圈、外圈、滚动体三种典型故障的产生原因及其振动信号特征。通过阅读国内外相关文献,了解了当前轴承故障诊断领域的主要方法和研究热点,确定了以信号处理为核心、机器学习为辅助的技术路线,如图1所示。
图 1技术路线图
2.数据准备与预处理。采用西储大学轴承数据集,该数据集是轴承故障诊断领域最常用的标准公开数据集。通过查阅数据集使用轴承信息,获取了轴承型号为SKF 6205及其几何参数,计算了外圈、内圈、滚动体三种故障的理论特征频率。完成了数据的读取、清洗、切分和整理工作,将包含正常、内圈故障、外圈故障、滚动体故障,每种故障包含3种不同损伤程度的十种故障的振动数据整合为结构化表格。采用滑动窗口对原始信号进行切片,为后续任务的进行打下基础。
表 1轴承参数表
表 2 故障频率计算结果表
3.包络谱图的绘制。对原始振动信号进行希尔伯特变换,提取包络信号,去除直流分量后进行快速傅里叶变换,得到包络谱图。将理论计算的故障特征频率及其2倍频、3倍频以彩色虚线的形式精准投射到频谱图上。以7英寸外圈故障包络谱图与正常轴承包络谱图对比为例,在BPFO(107.4Hz)及其倍频处均观察到明显的能量尖峰,验证了数据的物理正确性。对比正常轴承的包络谱,故障信号在特征频率处有明显凸起,而正常信号包络谱较为平坦,说明包络谱能够有效提取故障调制信息。
图 2正常轴承包络谱图
图 3 外圈故障轴承包络谱图
4.信号降噪与特征增强。实现了基于经验模态分解的信号处理方法。对每个样本进行EMD分解,将原始信号分解为多个本征模态函数分量。引入峭度-能量联合准则,计算每个IMF的峭度值和能量占比,将两者相乘得到联合分数,选取乘积最大的两个IMF进行重构。既能保证选中的分量具有足够的能量,又能保证其具有较高的冲击性,有效的剔除了噪声和趋势项的干扰,实现了噪声的抑制以及故障冲击特征的增强。重构后的信号信噪比明显提高,故障的冲击波形更加清晰。
5. 特征提取。从降噪后的重构信号中提取了15维特征向量,全面描述轴承的运行状态。时域统计特征包括均方根、峰值、峭度、偏度、波峰因子、波形因子、脉冲因子,用于描述信号的幅值大小、冲击性和对称性。频域分布特征包括频率重心和均方频率,用于描述能量在频率轴上的分布情况。包络谱调制特征包括包络谱最大峰值、总能量和信息熵,用于描述调制信号的强度与复杂度。理论故障频率特征包括BPFO、BPFI、BSF处的包络谱幅值,直接对应三类故障的能量大小。通过PCA降维将15维特征可视化到三维空间,10类故障在三维空间中呈现明显的聚类分布,同类样本聚集、异类样本分离,验证了所选特征的有效性和区分能力。
图 4特征提取演示
6.与机器学习的结合。采用随机森林算法构建分类模型,完成了模型的训练和测试,实现了轴承故障类型的识别。
图 5混淆矩阵与特征重要性图
7.实验验证与对比分析。采用西储大学轴承数据集进行验证实验,完成了部分对比测试。对比了随机森林、SVM和KNN三种分类器在同一特征集上的表现,随机森林准确率最高。
图 6更换分类器对比试验混淆矩阵
三、下一步工作计划
1.实验方面,目前通过数据集初步验证了方法的可行性。接下来进一步开展对比实验,包括不同特征维度的性能对比、抗噪能力测试等,评估方法的有效性和鲁棒性,并根据老师提出的建议优化代码。
2.数据整理方面,对现有实验结果进行系统性的整理和分析,并绘制相应的图表,为论文撰写提供数据支撑。
3.论文撰写方面,按照已经拟定的论文大纲的结构,逐步完成各章节的写作。重点完善实验验证部分的内容。同时,加强国内外研究现状的梳理,加深对文章的理解。
4.在时间安排上,预计在本月内完成上述实验补充以及数据的整理和分析工作,随后集中精力完成论文初稿的撰写,确保按时提交并参加答辩。
问题一:你研究的具体是哪款汽车变速箱?
回答:目前使用CWRU数据集中的SKF 6205轴承,该型号广泛用于很多车型的变速箱中。后续将以某款使用SKF 6205轴承的变速箱为具体对象,完成实例适配,使研究对象更加明确。
问题二:你的15个特征是怎么选出来的?
回答:这15个特征参考了故障诊断领域的经典文献,覆盖了时域、频域、包络谱和理论故障频率四个维度。时域特征描述幅值和冲击性,频域特征描述能量分布,包络谱特征描述调制强度,理论频率特征直接对应三类故障。这样组合既能全面描述信号特性,又不会造成过多冗余。
转眼间中期汇报已经结束,通过这段时间的学习与研究,我学到了很多,也收获了很多。
首先,我学习到了信号处理在轴承故障诊断中的常用方法,包括EMD分解、包络谱分析等等。从最初对这些概念,专业名词的完全陌生,到能够独立完成从数据预处理到特征提取再到分类识别的完整流程,我对时域统计特征、频域特征以及理论故障频率匹配等知识有了更具体的理解。编程方面,通过实现数据预处理,随机森林分类、PCA可视化等,让我对相关的软件的使用也更加熟练。
同时在思想上,我认识到做研究需要先把整体框架搞清楚,而不是一头扎进细节里。很多时候,花时间先把流程理清楚、把每一步的目的想明白,比直接开始写代码更有效率。另外,我还体会到,遇到不懂的概念时,与其自己纠结很久,不如主动去查资料或者向老师请教,这样解决问题的速度会快很多。最后,把每一步的工作记录下来、把结果整理清楚,不仅方便自己回头看,也能让老师更快地了解你做了什么,沟通起来更顺畅。
前期的所有工作不单带给我知识方面的充盈,也让我切身体会到了研究精神,同时,所有的结果都离不开黄老师不厌其烦的指导。后期我将结合汇报时老师给出的意见建议,不断改进,推进论文的书写,尽力给自己的四年一个完满的结局。