【机情无限 精彩毕设】机械2026届毕业设计(论文)中期检查优秀案例分享第三十三期——时速160km市域动车组非动力转向架方案设计
学生姓名:卢俊成
班 级:车辆2022-05班
指导教师:黄运华
毕设题目:时速160km市域动车组非动力转向架方案设计

一、概况
1.选题意义
(1)近年来,随着城市群一体化发展进程加快,国家对市域铁路建设提出更高要求。2025年8月,中共中央、国务院印发《关于推动城市高质量发展的意见》,提出稳步有序推动城市群一体化和都市圈同城化发展。2020年国家铁路局批准发布的TB 10624 - 2020《市域(郊)铁路设计规范》统一了市域铁路设计标准,为市域动车组规范化设计与高质量发展提供技术遵循。
(2)在此背景下,选题聚焦于时速160km/h市域动车组非动力转向架的专项设计,精准契合跨区域通勤需求,为构建高效通勤体系提供核心技术支持。设计严格遵循TB 10624-2020《市域(郊)铁路设计规范》、GB/T 37532-2019《城市轨道交通市域快线120km/h~160km/h车辆通用技术条件》、GB/T 5599-2019《铁道车辆动力学性能评定和试验鉴定规范》等专项技术规范,确保设计方案的通用性与合规性。
(3)选题旨在设计适配时速160km/h市域动车组的非动力转向架,满足市域铁路“快起快停、高安全性、高舒适性、轻量化、低运维成本”运营需求。
(4)转向架是轨道交通车辆核心走行部,其结构设计与性能参数决定车辆运行的安全性、稳定性及经济性,是影响铁道车辆整体运行性能的关键部件。
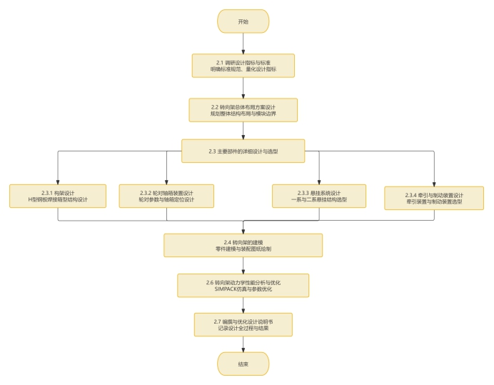
2.任务分解
2.1.调研设计指标与标准
明确设计所需遵循的标准规范、参考资料,量化核心设计指标,为后续工作提供据依据。
对查阅的外文文献进行翻译与研读,总结和吸收一部分国外成熟的经验;
梳理国际标准UIC 515-4(客车转向架结构强度试验方法)、UIC 518-2009(铁路车辆的试验与验收)等、国内标准GB 5599-1985(车辆动力学性能)及专项技术规范,明确设计、制造、试验的核心要求;
查寻中车、四方等企业160km/h级转向架成熟的设计案例,研读相关技术文档,提取可借鉴的设计结构与参数;
结合市域动车组运营需求,量化速度性能、承载能力、舒适性、安全性等核心设计指标,形成指标清单。
2.2.转向架总体布局方案设计
结合非动力转向架功能的核心属性,科学规划转向架整体结构布局与空间排布方案,明确构架、轮对轴箱、悬挂系统、牵引装置、制动装置五大核心模块的组成形态及边界;重点推进与同平台动力转向架在核心承载、悬挂、制动等关键部件的互换性设计,通过精简备件品类、降低运维人员培训成本及简化日常检修流程,最终实现转向架全生命周期运维成本的最大优化目的。
2.3.主要部件的详细设计与选型
2.3.1.构架设计:
采用H型钢板焊接箱型结构,确定材料(P355NL1钢板、G20Mn5铸钢)、焊接标准及焊后处理工艺;
2.3.2.轮对轴箱装置设计:
确定轮对参数(新轮直径840mm、LMA磨耗型踏面)、车轮采用整体碾钢、轴箱定位方式(转臂式无磨耗弹性定位)及轴承配置(免维护圆锥滚子轴承);
2.3.3.悬挂系统设计:
完成一系(钢弹簧+垂向减振器)、二系(空气弹簧+抗侧滚扭杆等)悬挂的结构选型及参数优化;
2.3.4.牵引与制动装置设计:
确定牵引装置(“Z”字形双拉杆+锥形中心销)及制动装置(轮盘制动,4个夹钳单元)的结构及材料选型。
2.4.转向架的建模
根据自己设计的转向架各项参数进行零件建模基于各零件的位置配合制成2张A0大小的图纸
2.6.转向架动力学性能分析与优化
使用 SIMPACK 软件建立转向架多体动力学模型,输入轨道不平顺谱;
仿真分析直线运行平稳性、曲线通过性能及蛇行稳定性,若指标不达标,优化悬挂参数或构架刚度;
2.7.编撰与优化设计说明书
详细记录设计依据、总体方案、关键部件设计、仿真及试验结果;
全面涵盖设计背景、技术要求、结构布局、计算分析过程、仿真验证方法及试验数据评估,确保各项设计内容均有充分的文档支撑。
图1任务流程图
二、已完成工作
1. 设计标准与指标调研
系统梳理了国内外相关标准与技术规范,形成《标准与关键部件设计参数调研报告》。重点研读了TB 10624-2020《市域(郊)铁路设计规范》、GB/T 37532-2019《城市轨道交通市域快线120km/h~160km/h车辆通用技术条件》、GB/T 5599-2019《铁道车辆动力学性能评定和试验鉴定规范》等核心标准。同时,参考了CRH3型动车组转向架技术手册相关企业资料,提取了可借鉴的设计结构与参数。
完成《Active stability control strategies for a high speed bogie》外文文献翻译,为后续轮轨接触建模与动力学仿真提供了理论基础。


图3.1外文文献 图3.2翻译后
2. 转向架总体布局方案设计
确定了非动力转向架的几大核心模块:构架、轮对轴箱装置、悬挂系统、牵引装置、基础制动装置、抗蛇行装置、抗侧滚装置。
2.1 构架设计
采用H型钢板焊接箱型结构,主体材料选用P355NL1高强度钢板,关键承载部位(如牵引拉杆座、制动吊座)采用G20Mn5铸钢。构架总体寸为:长×宽×高约3300mm×2370mm×582mm,轴距2500mm。如图3.3所示

图3.3构架
2.2 轮对轴箱装置选型
轮对参数:新轮直径840mm,全磨耗轮径770mm;采用LMA型磨耗型踏面,符合GB/T 12814-2020规定;车轮选用整体碾钢车轮,保证强度与疲劳寿命。轴箱定位采用转臂式弹性定位,定位节点为橡胶金属复合结构,提供纵向与横向定位刚度。轴承选用双列圆锥滚子轴承,为免维护设计,适应160km/h运营速度及17t轴重要求。


图3.4车轮 图3.5轮对装置

图3.6转臂式轴箱
2.3 悬挂系统设计
一系悬挂:采用内外双圈螺旋钢弹簧(材料60Si2CrVA),配垂向减振器,垂向定位刚度约30~40MN/m。二系悬挂:采用膜式空气弹簧,附加气室(容积约60L),配合横向减振器与抗蛇行减振器,垂向固有频率控制在合理范围,满足平稳性指标≤2.5的要求

图3.7一系悬挂装置
图3.8空气弹簧
2.4 牵引与制动装置设计
牵引装置采用Z字形双拉杆结构,由中心销、中心销座、左右牵引拉杆及弹性节点组成。制动装置采用轮盘制动,单轴配置2个制动盘,4个夹钳单元;制动盘为对开式轴装结构,便于拆装维护;闸片选用粉末冶金材料,摩擦系数稳定在0.30~0.35范围,满足160km/h紧急制动距离≤1400m的要求。

图3.9 Z字形牵引拉杆

图3.10三点式夹钳单元
2.5车体与转向架之间的连接设计
为了方便车体与构架之间连接,新增加一个枕梁装置,该装置采用箱型焊接结构,由上盖板、下盖板、腹板及内部筋板组焊而成,具有足够的强度和刚度以承受车体传递的垂向、横向及纵向载荷。枕梁两端通过螺栓与构架侧梁上的连接座相连,连接处设置弹性橡胶垫,可有效缓冲振动和冲击。同时,枕梁上还布置有空气弹簧安装座、抗侧滚扭杆安装座及横向止挡等部件接口,实现与二系悬挂系统及其他相关装置的可靠连接,确保车体与转向架之间力的有效传递和相对位置的准确控制。

图3.11枕梁
2.6抗蛇行装置与抗侧滚装置设计
为抑制转向架的蛇行运动,保障车辆在高速运行时的稳定性,本非动力转向架设置了抗蛇行减振器。该减振器采用横向安装方式,一端连接于构架侧梁的减振器座,另一端与枕梁的安装座相连,通过提供适当的阻尼力来衰减转向架的蛇行振动。同时,为减小车体在曲线运行或直线通过不平顺轨道时的侧滚角,提升乘坐舒适性,转向架配备了抗侧滚扭杆装置。抗侧滚扭杆由扭杆、扭臂、连杆及轴承座等部件组成,扭杆两端通过花键与扭臂连接,扭臂另一端则通过连杆与车体枕梁上的安装座相连。当车体发生侧滚时,扭杆产生扭转变形,从而产生抵抗车体侧滚的复原力矩,有效限制车体的侧滚位移,保证车辆运行的平稳性。

图3.12抗侧滚扭杆

图3.13抗蛇行装置
3. 转向架三维建模
基于上述设计方案,使用SolidWorks完成各主要部件的三维建模,包括:
构架模型:H型箱型结构,包含侧梁、横梁及各安装座
轮对模型:车轮(φ840,LMA踏面)、车轴(PW-220型)、轴箱
悬挂部件:一系弹簧、空气弹簧、减振器
牵引与制动部件:牵引拉杆、中心销、制动盘、夹钳单元
目前已完成整架转向架的装配模型,后续将根据仿真分析结果对部分结构进行优化调整。
图3.14非动力转向架
三、下一步工作计划
1.动力学模型完善与性能优化
在SIMPACK中完成转向架多体动力学模型的精细化建模,输入中国高速铁路轨道不平顺谱(GB/T 34577-2017);确定各参数对脱轨系数、轮重减载率、平稳性指标及临界速度的影响规律。针对曲线通过性能(轮重减载率≤0.65)与蛇行稳定性(临界速度≥160km/h)的优化目标,采用正交试验方法确定最优参数组合;重点优化轴箱弹性节点横向刚度与抗蛇行减振器阻尼的匹配关系;完成直线运行平稳性、曲线通过性能及蛇行稳定性的综合仿真验证。
2.优化定位刚度
基于SIMPACK耦合轮轨磨耗模型,分析不同踏面等效锥度对磨耗的影响;参考川崎SW-220K转向架磨耗控制经验,优化一系悬挂定位刚度,减少轮对摇头振动导致的滑动摩擦,确保磨耗率满足维护周期要求。
3.三维模型完善与装配协调性检查
根据动力学优化结果,调整一系弹簧座、减振器安装座等关键接口位置;完善构架过渡圆角、弹性节点等复杂结构的精细化建模;开展整架转向架在极限工况下的运动干涉检查,确保各部件运动空间充足。
4.工程图纸绘制与标准化
根据优化后的三维模型,完成2张A0装配图(转向架总装配图、构架装配图)的绘制,标注主要尺寸、配合公差、技术条件;完成关键部件零件图(如构架侧梁、轮对轴箱、牵引拉杆等)的绘制,确保图纸符合GB/T 14689-2008《技术制图 图纸幅面和格式》及GB/T 1184-1996《形状和位置公差》等标准要求。
5.设计说明书撰写与图表整理
按照毕业设计说明书规范格式,完成《时速160km市域动车组非动力转向架设计说明书》的撰写,内容涵盖选题背景与意义、设计依据与标准、总体方案设计、关键部件选型与设计、三维建模过程、动力学仿真分析与优化、图纸说明等章节;整理仿真数据图表,确保数据可追溯、结论有依据。
6.答辩材料准备与成果提交
制作答辩PPT,突出设计亮点、关键参数、仿真结果与优化过程;准备答辩提问提纲,熟悉设计细节;按学院要求提交全部成果(设计说明书、图纸、三维模型、仿真文件)的纸质版与电子版。
问题一:转向架构架如何兼顾刚度与轻量化?
回答:首先是材料选择,采用刚度高、质量轻的材料作为构架的原材料;其次是板材厚度设计,针对受力较大的区域适当增加厚度,受力较小的区域则适当减小厚度;最后是构架的结构设计,需使其既满足刚度要求,又符合轻量化原则。
问题二:构架上为什么要增加纵梁?
回答:由于设计中横梁与制动盘的间距过大,且吊座高度不足,若直接在横梁处安装制动装置的吊座,不仅会使吊座承受过大弯矩,还会导致制动闸片与制动盘的配合面过小,造成制动盘受力不均。而增加纵梁即可更好地解决这一问题。
专业知识与技能提升。系统掌握了市域动车组非动力转向架的设计流程,从指标调研、方案布局到部件选型(如构架H型结构设计、轮对参数确定)均形成完整认知;通过SIMPACK软件建模与动力学仿真,提升了工程软件应用能力及参数优化思维。
问题解决能力的培养。针对横梁与制动盘间距过大导致的吊座受力问题,提出增设纵梁的解决方案,通过结构调整使弯矩降低,实践了以问题分析为导向、方案设计为基础、效果验证为主体的工程思维。
工程规范与实践意识强化。严格遵循TB 10624-2020、GB/T 37532-2019等标准完成设计,图纸绘制与说明书编撰过程中强化了规范意识,确保设计成果的合规性与可实施性。
团队协作与沟通能力提升。通过与指导教师的定期沟通、方案评审,提升了设计思路表达与意见整合能力;答辩准备过程中锻炼了信息提炼与成果展示技巧。
本次设计实现了理论知识与工程实践的深度结合,深刻体会到轨道交通装备设计的严谨性。